Here is an overview of the DSWB project team, and the information flow throughout the different parts of the community.
You can explore the community network through this Kumu interactive map: https://
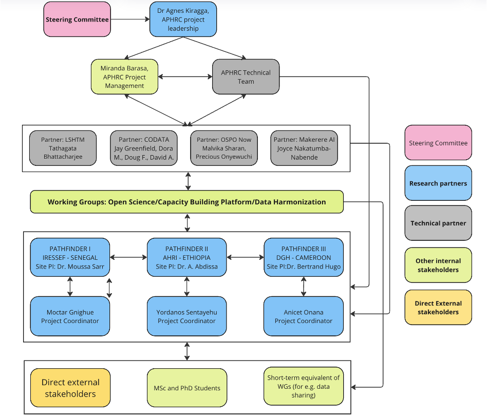
Organogram¶

This organogram can be viewed and edited in this Miro board: https://
Leadership¶
The project lead and principal investigator of DSWB is Dr. Agnes Kirraga from APHRC Kenya.
She is supported by the APHRC team members who serve as the project secretariat team.
You can find more about them on our website: https://
The project team reports to the Steering Committee members, who are listed on our website: https://
Pathfinder Institutions¶
You can learn about the Pathfinder Institutions on our website: https://
Below are the primary representatives from these institutions:
Douala General Hospital (DGH): Prof. Mbatchou Bertrand (Principal Investigator) and Dr. Anicet Onana (Project Coordinator)
Armauer Hansen Research Institute (AHRI): Dr. Alemseged Abdisa (Principal Investigator) and Yordanos Sentayehu (Project Coordinator)
Institut de Recherche en Santé de Surveillance Epidémiologique et de Formations (IRESSEF): Dr. Moussa SARR (Principal Investigator) and Dr. Moctar Gningue (Project Coordinator)
Technical Partners¶
You can learn about the technical partners on our website: https://
Below are the primary representatives from these institutions:
Africa CDC (provides technical oversight and support to provide context and alignment with the African Union Data Policy: Dr. Elvis Temfack
CODATA (supports regarding data sharing practices and using international standards for describing data and metadata): Jay Greenfield
London School of Hygiene and Tropical Medicine (supports regarding training in appropriate data science methods in each country, depending on the local needs and resources available.): Tathagata Bhattacharjee
Makerere AI (provides ethical AI and natural language processing expertise to the project: Joyce Nabende
OSPO Now (provides strategies and support to enhance open-source adoption, including training, working groups, hands-on development, and direct consulting): Raphael Sonabend
You can contact the listed members by email. Please request contact details from Miranda.